PHILA.GOV         MAYOR         CITY COUNCIL         BUSINESS         RESIDENTS         LEISURE         3-1-1

FacebookXYouTubeInstagramFlickr
Philadelphia City Council
Navigation
  • Home
  • Council News
    • Council News
    • News Archive
  • Council Members
    • District Council Members
      • Council President Kenyatta Johnson | District 2
      • Councilmember Mark Squilla | District 1
      • Councilmember Jamie Gauthier | District 3
      • Councilmember Curtis Jones, Jr. | District 4
      • Councilmember Jeffery Young, Jr. | District 5
      • Councilmember Michael Driscoll | District 6
      • Councilmember Quetcy Lozada | District 7
      • Councilmember Cindy Bass | District 8
      • Councilmember Anthony Phillips | District 9
      • Councilmember Brian J. O’Neill | District 10
    • Council Members At-Large
      • Councilmember At-Large Katherine Gilmore Richardson
      • Councilmember At-Large Isaiah Thomas
      • Councilmember At-Large Jim Harrity
      • Councilmember At-Large Nina Ahmad
      • Councilmember At-Large Rue Landau
      • Councilmember At-Large Kendra Brooks
      • Councilmember At-Large Nicolas O’Rourke
    • Past Council Members
      • Councilmember Jannie Blackwell | District 3
      • Councilmember At-Large Blondell Reynolds Brown
      • Council President Darrell L. Clarke | District 5
      • Councilmember At-Large Allan Domb
      • Councilmember At-Large Derek S. Green
      • Councilmember At-Large William K. Greenlee
      • Councilmember At-Large Helen Gym
      • Councilmember Bobby Henon | District 6
      • Councilmember At-Large David Oh
      • Councilmember Cherelle L. Parker | District 9
      • Councilmember Maria D. Quiñones-Sánchez | District 7
      • Councilmember At-Large Al Taubenberger
      • Councilmember At-Large Sharon Vaughn
  • Legislation and Hearings
    • Legislative Information Center
    • Offering Public Comment at Council Stated Meetings
    • Offering Public Testimony at Council Public Hearings
    • Standing Committees
    • Committee Hearing Transcripts
    • Council Session Transcripts
    • Philadelphia Code and Charter
    • Watch Council Live (PHLGovTV)
    • View Past Hearings
  • Calendar
    • Council Meeting Calendar
    • Stated Meetings
    • Offering Public Comment At Council Stated Meetings
    • Offering Public Testimony at Council Public Hearings
    • Philadelphia City Holidays
    • Visiting Philadelphia City Council
  • Ongoing Initiatives
    • FY2027 Budget Center
    • Finance & Budget Team Reports and Analyses
    • Neighborhood Preservation Initiative
    • Standing Committees
    • Special Committee on Criminal Justice Reform
    • Special Committee on Gun Violence Prevention
    • Special Committee on Kensington
    • Special Committee on Regulatory Review and Reform
    • Philadelphia Energy Campaign
    • Veterans Affairs and Resources
    • Vacant Property Review Committee
  • About PHL Council
    • Connect with City Council
      • Council Employment Opportunities
    • Publications
    • Saturdays with City Council
  • Search
  • Home
  • Council News
    • Council News
    • News Archive
  • Council Members
    • District Council Members
      • Council President Kenyatta Johnson | District 2
      • Councilmember Mark Squilla | District 1
      • Councilmember Jamie Gauthier | District 3
      • Councilmember Curtis Jones, Jr. | District 4
      • Councilmember Jeffery Young, Jr. | District 5
      • Councilmember Michael Driscoll | District 6
      • Councilmember Quetcy Lozada | District 7
      • Councilmember Cindy Bass | District 8
      • Councilmember Anthony Phillips | District 9
      • Councilmember Brian J. O’Neill | District 10
    • Council Members At-Large
      • Councilmember At-Large Katherine Gilmore Richardson
      • Councilmember At-Large Isaiah Thomas
      • Councilmember At-Large Jim Harrity
      • Councilmember At-Large Nina Ahmad
      • Councilmember At-Large Rue Landau
      • Councilmember At-Large Kendra Brooks
      • Councilmember At-Large Nicolas O’Rourke
    • Past Council Members
      • Councilmember Jannie Blackwell | District 3
      • Councilmember At-Large Blondell Reynolds Brown
      • Council President Darrell L. Clarke | District 5
      • Councilmember At-Large Allan Domb
      • Councilmember At-Large Derek S. Green
      • Councilmember At-Large William K. Greenlee
      • Councilmember At-Large Helen Gym
      • Councilmember Bobby Henon | District 6
      • Councilmember At-Large David Oh
      • Councilmember Cherelle L. Parker | District 9
      • Councilmember Maria D. Quiñones-Sánchez | District 7
      • Councilmember At-Large Al Taubenberger
      • Councilmember At-Large Sharon Vaughn
  • Legislation and Hearings
    • Legislative Information Center
    • Offering Public Comment at Council Stated Meetings
    • Offering Public Testimony at Council Public Hearings
    • Standing Committees
    • Committee Hearing Transcripts
    • Council Session Transcripts
    • Philadelphia Code and Charter
    • Watch Council Live (PHLGovTV)
    • View Past Hearings
  • Calendar
    • Council Meeting Calendar
    • Stated Meetings
    • Offering Public Comment At Council Stated Meetings
    • Offering Public Testimony at Council Public Hearings
    • Philadelphia City Holidays
    • Visiting Philadelphia City Council
  • Ongoing Initiatives
    • FY2027 Budget Center
    • Finance & Budget Team Reports and Analyses
    • Neighborhood Preservation Initiative
    • Standing Committees
    • Special Committee on Criminal Justice Reform
    • Special Committee on Gun Violence Prevention
    • Special Committee on Kensington
    • Special Committee on Regulatory Review and Reform
    • Philadelphia Energy Campaign
    • Veterans Affairs and Resources
    • Vacant Property Review Committee
  • About PHL Council
    • Connect with City Council
      • Council Employment Opportunities
    • Publications
    • Saturdays with City Council
  • Search

Free Lib Crim Justice Reform Cmt April 15 2016

Comp CJ System Map.9-10-15

CLS – collateral consequences 4-15-2016

4-15-2016 Panel Presentation Speaker List

cj040816

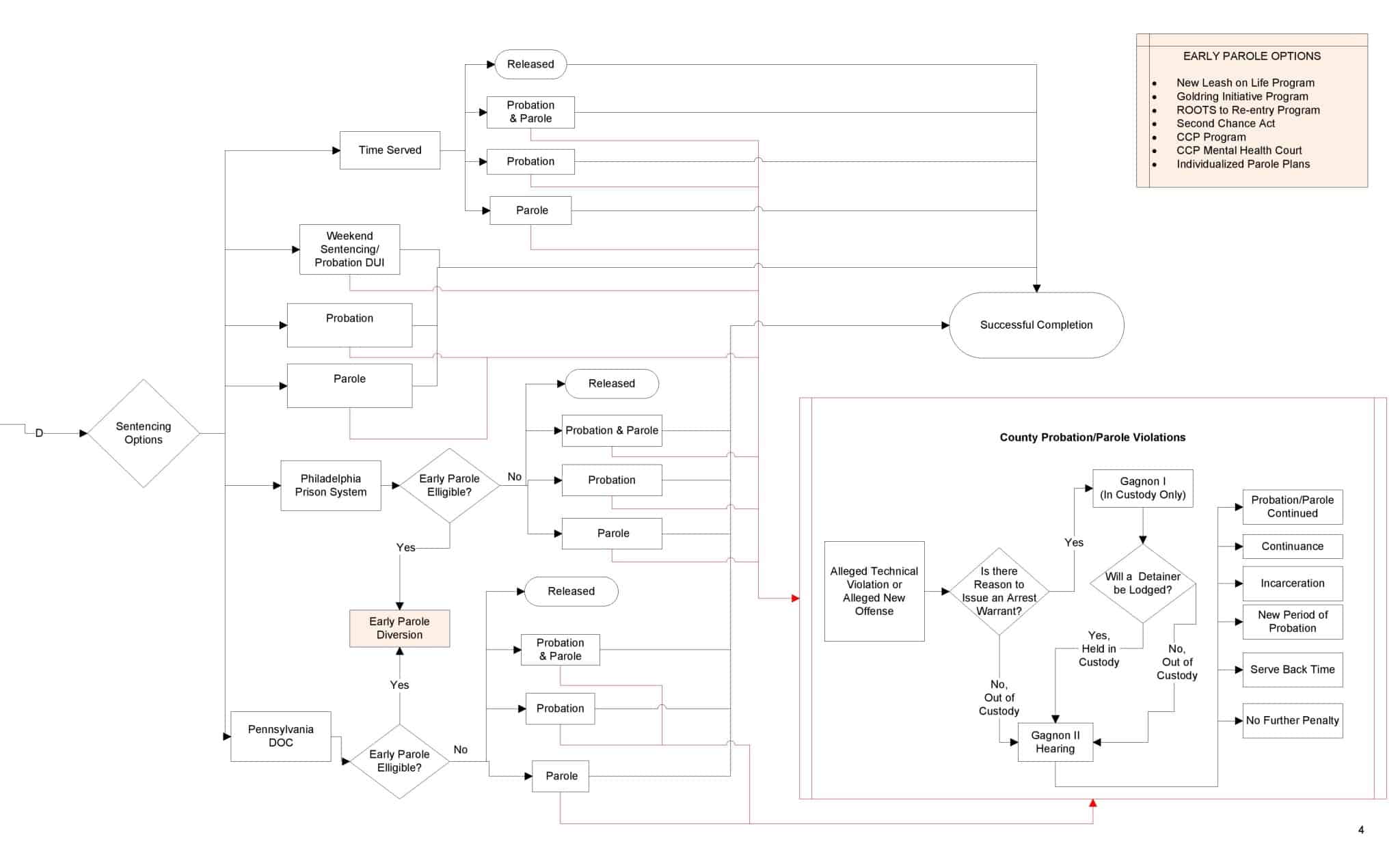
Comp CJ System Map006

Comp CJ System Map005

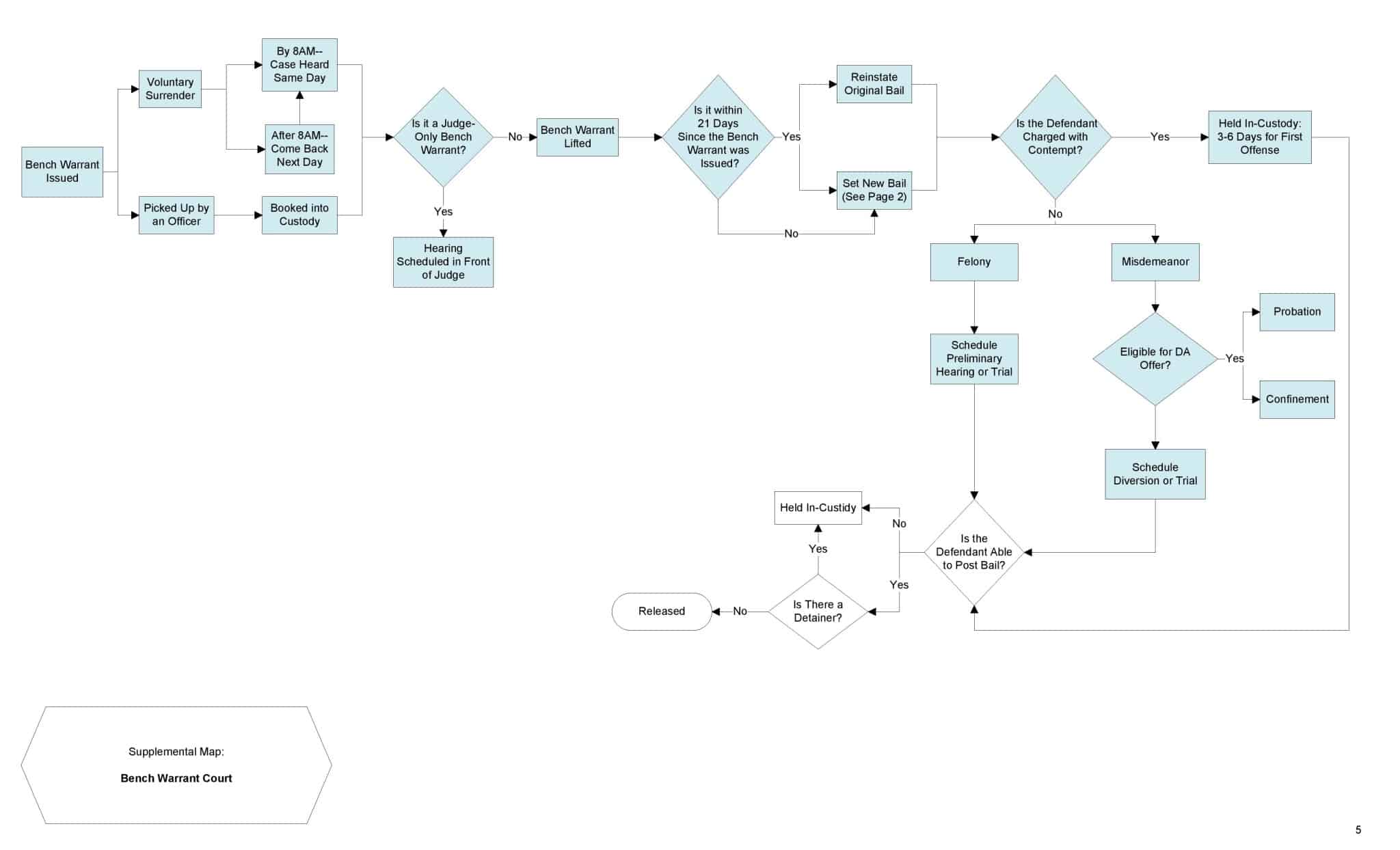
Comp CJ System Map004

Comp CJ System Map003

Comp CJ System Map002

  • Page 4 of 7
  • ←
  • 1
  • ...
  • 3
  • 4
  • 5
  • ...
  • 7
  • →

PHLCouncil.com

  • Home
  • Council Members
  • Meeting Calendar
  • Standing Committees
  • Veterans Affairs and Resources

People We Serve

  • Businesses
  • Residents
  • Visitors

Government

  • Courts
  • District Attorney
  • Mayor’s Office
  • Sheriff

Engage

  • Public Comment at Council
  • Sign up for our Newsletter
  • Watch City Council


copyright 2026 | Philadelphia City Council
FacebookXYouTubeInstagramFlickr